巨乳做爱
English
巨乳做爱
巨乳做爱概况
巨乳做爱介绍
机构设置
历史沿革
机构委员会
学院领导
历任领导
师资队伍
高层次人才
教师队伍
人才培养
本科生教学
研究生教学
科学研究
科研动态
科研成果
科研平台
文件下载
党群工作
党务工作
职工之家
学生工作
国际合作
工作动态
出国(境)项目
文件资料
校友之家
校友活动
校友捐赠
校友风采
校友服务
联系我们
人才招聘
院务公开
科学研究
科研动态
科研成果
科研平台
文件下载
科研服务
保密服务
您现在所在位置:
巨乳做爱
>>
科学研究
>>
文件下载
>>
科研服务
>> 正文
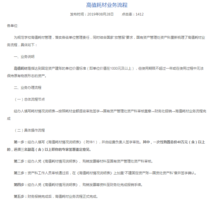
高耗材业务办理
2020年12月16日 11:50 点击:次
原文地址:
国资处网站 → 资产管理 → 《高值耗材业务流程》
上一条:科研项目变更办理流程
下一条:关于加强信息设备采购报销上账管理的通知
版权所有Copyright © 2020 巨乳做爱